

教育部 廣東省人民政府關于推進深圳職業
教育高端發展 爭創世界一流的實施意見
教育部各司局、各有關直屬單位,廣東省各地級以上市人民政府,廣東省政府各部門、各直屬機構,各相關高校:
深圳經濟特區建立40年來,職業教育與區域產業共生共長,為改革開放和地方經濟社會發展提供了強有力的人才支撐。2019年,黨中央、國務院要求深圳抓住粵港澳大灣區建設重要機遇,增強核心引擎功能,朝著建設中國特色社會主義先行示范區的方向前行,努力創建社會主義現代化強國的城市范例,深圳職業教育事業迎來新的發展機遇。為打造世界一流職業教育,服務國家戰略和建設粵港澳大灣區、支持深圳建設中國特色社會主義先行示范區,教育部、廣東省人民政府決定共同推進深圳職業教育高端發展,率先建立中國特色職業教育高質量發展模式,并提出以下實施意見。
一、指導思想和建設目標
以習近平新時代中國特色社會主義思想為指導,全面貫徹習近平總書記對廣東、深圳工作的重要講話和重要指示批示精神,認真落實《粵港澳大灣區發展規劃綱要》《中共中央 國務院關于支持深圳建設中國特色社會主義先行示范區的意見》《國家職業教育改革實施方案》,對接國家所向、灣區所需、深圳所能,先行先試、改革創新,率先形成職業教育高質量發展格局,勇當建設中國特色世界一流職業教育的開路先鋒。到2022年,建成堅定社會主義辦學方向、體現世界一流水平、區域貢獻卓著、彰顯國際影響力的中國特色現代職業教育體系,為國家和世界職教事業貢獻“深圳方案”。
二、堅定社會主義辦學方向,培養時代新人
(一)加強黨對職業教育的全面領導。以習近平新時代中國特色社會主義思想武裝職教戰線,全面落實“第一議題”制度。充分發揮省、市兩級教育工作領導小組的議事協調職能,以及職業學校(含技工院校,下同)黨組織的領導核心作用和戰斗堡壘作用,牢牢把握社會主義辦學方向,確保職業教育改革發展各項任務全面落實。強力推進黨的組織和黨的工作在各級各類職業學校、職業培訓機構全覆蓋。鼓勵校企黨建共建共享。嚴格落實意識形態工作責任制,堅決守好意識形態安全“南大門”。
(二)實施思政教育改革創新攻堅。把思政教育改革創新攻堅戰納入深圳市教育發展“十四五”規劃重大項目。創新黨政領導干部講思政課常態化機制。建設20個卓越名師工作室,培養40位思政教壇新秀。打造一支能教、善教、樂教的專業化思政教師隊伍,用好改革開放生動實踐的“活教材”,全面落實大中小學思政課實施要求,在思政課教學中融入深圳元素,建設思政教育資源庫,打造一批習近平新時代中國特色社會主義思想精品課和示范課,按程序開發一批講好深圳故事、展現中國制度優勢、國內可推廣、國際可交流的優質讀物。加強職業學校教材建設和管理,落實相關教材管理辦法,切實落實教材建設有關要求,支持有實力的高等職業學校參與馬工程重點教材建設,整體提升教材質量。實施“追夢,從深圳開始”教育浸潤工程,增強學生對祖國的認同感、歸屬感和自豪感。全面推進課程思政建設,打造一批課程思政先行校、示范校。鼓勵高職院校開辦黨務專班,培養基層黨務工作者。強化黨委領導、政府統籌職能,促進職業教育與其他教育的貫通融合發展。支持職業學校聯合中小學開展勞動和職業啟蒙教育,建設20個左右職業體驗中心或勞動實踐基地。
三、瞄準“高精尖缺”,打造人才培養高地
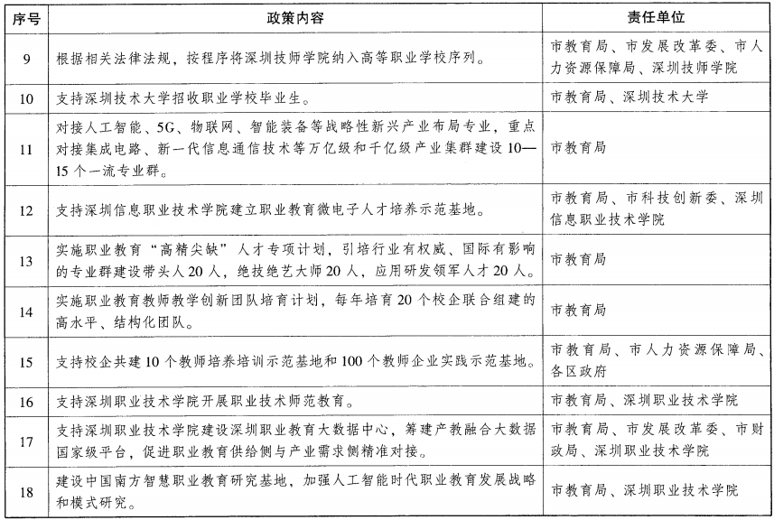
(三)建設一流職業學校。實施深圳高水平中職學校建設計劃,支持深圳創建6—8所國家級優質中職學校。著力發展與區域高端產業相匹配、與一流高等職業教育相銜接、滿足社會需要和市民期待的中等職業教育,形成中職、高職、本科層次職業教育一體化協同發展機制,推動中職學校優質特色發展。支持深圳職業技術學院、深圳信息職業技術學院開設部分本科專業,創建中國特色世界一流職業學校。支持廣東新安職業技術學院打造民辦品牌高職院校。依托深圳廣播電視大學建設開放大學。支持廣東省按程序將深圳技師學院納入高等職業學校序列。支持深圳技術大學招收職業學校畢業生。支持有條件的高職院校建設科技園區,培育孵化育成體系,助推師生創新創業。加快推進學習型城市建設,高質量推動形式多樣的學習型組織建設,持續辦好全民終身學習活動周,推動創新創業教育、社區教育加快發展,為深圳先行示范區建設提供智力支持和人才保障。
(四)建設一流專業群。面向國家重大戰略和粵港澳大灣區、中國特色社會主義先行示范區建設需求,對接人工智能、5G、物聯網、智能裝備等戰略性新興產業布局專業,重點圍繞集成電路、新一代信息通信技術等萬億級和千億級產業集群建設10—15個一流專業群。瞄準芯片、新材料等關鍵技術,加大相關學科專業建設和高素質技術技能人才培養力度,支持深圳建設職業教育微電子人才培養示范基地等平臺。對接新經濟、新技術、新職業,加快傳統專業升級和數字化改造。推進中職學校與高職院校加強專業群對接,中職學校每個專業群聯合行業領軍企業或行業組織、高職院校共建1個產教聯合體,促進中高職無縫銜接、校企育人無縫銜接、學習就業無縫銜接;高職院校每個專業群聯合世界一流企業或行業領軍企業建設1所特色產業學院,共同建設高水平專業,共同開發課程標準,共同打造教學創新團隊,共同設立研發中心,共同開發高端認證證書,共同“走出去”,到2022年建成10個示范性特色產業學院。研究出臺校企命運共同體建設相關辦法,推動形成校企共商共建共享的高水平專業群建設模式。順應新一輪科技革命和產業變革要求,建立健全專業群對接產業、動態調整、自我完善的發展機制。
(五)建設一流師資隊伍。優化師資隊伍結構,專業課教師中“雙師型”教師比例不低于80%、企業兼職教師比例不低于30%,公辦高職院校高級專業技術職稱教師不低于60%。實施職業教育“高精尖缺”人才專項計劃,引進和培養行業有權威、國際有影響的專業群建設帶頭人20人,絕技絕藝大師20人,應用研發領軍人才20人。實施職業教育教師教學創新團隊培育計劃,每年培育20個校企聯合組建的高水平、結構化團隊,構建分工協作的模塊化教學新模式。支持校企共建10個教師培養培訓示范基地和100個教師企業實踐示范基地,培養一流工匠之師。分類建立新入職教師的專業化培訓體系。支持深圳職業技術學院開展職業技術師范教育,培養高素質職業教育師資。
四、打造現代智慧職教,構建職業教育新生態
(六)建設智慧教育平臺。建設深圳職業教育大數據中心,籌建產教融合大數據國家級平臺,促進職業教育供給側與產業需求側精準對接,推進職業教育治理體系和治理能力現代化建設。建設中國南方智慧職業教育研究基地,加強人工智能時代職業教育發展戰略和模式研究。充分發揮深圳5G獨立組網的先發優勢,全面推進5G智慧校園建設,加快改造學習空間,建設智慧教室、智能學習體驗中心、AR/VR/MR實訓室等,高標準打造泛在智慧學習環境。完善深圳終身學習平臺,推行“互聯網+培訓”模式,推進終身教育教學資源庫共建共享,開發未來課堂、移動APP等學習終端,實現人人皆學、處處能學、時時可學。到2022年,深圳全部職業學校建成5G智慧校園,創建國家級智慧教育示范區。整合利用職業學校教育資源,有效發揮職業教育在技能提升、創新創業、家政服務等領域的優勢,為全民終身學習提供多樣化選擇。
(七)加快課程數字化改造。建設深圳云端學校,集資源、教學、教研、評價、管理為一體,匯聚職業學校優質課程資源、師資資源,提供全方位立體式智能教學服務,擴大優質資源開放共享。加強在線課程建設,有計劃、有目標地建成一批輻射力度強、影響力大的職業教育在線精品課程。加大MOOC/SPOC/微課、VR/AR/MR課程的建設力度。加強對虛擬仿真實驗、實訓課程項目和資源的開發。適應人工智能時代職業成長要求,將大數據、5G、人工智能等新技術有機融入課程體系,提升學生數字素養。
(八)深化教與學方式的變革。以大數據、人工智能技術為手段,開發多維度綜合性智能評價系統,建立智慧學習教學管理體系,探索“一人一課表”,實行個性化培養。實施“人工智能+課程”變軌超車工程,重點培育20個人工智能轉型職教改革創新標桿項目,通過創新教學場景,再造學習流程,實施學情分析、學習干預,探索線上智能化學習。積極運用現代信息技術手段,構建現代課堂,以學習者為中心,推行基于數字化學習資源的個性化教學模式。推動教師轉型發展,重構教師角色,提升教師的數字化教學設計與授課能力。
五、創建示范性產教融合型城市,打造高質量發展新引擎
(九)創新產教融合體制機制。加快國家產教融合型試點城市建設,促進教育鏈、人才鏈與產業鏈、創新鏈有機銜接。進一步完善“政府出補貼、企業出場地、校企共建共享”建設模式,支持校企共建企業校區和校內外實訓實習基地;對校外產教融合實訓基地,以基地一次性容納實習實訓的學生數量為基數,按生均不低于1萬元的標準給予核撥建設經費。制定校企合作負面清單,與改善營商環境相關工作統籌考慮。出臺建設培育產教融合型企業工作方案,落實“金融+財政+土地+信用”組合式激勵政策。納入產教融合型企業建設培育范圍的試點企業,申報上市可走“綠色通道”;符合規定的職業教育投資,可按投資額的30%,抵免該企業當年應繳教育費附加和地方教育附加。以招拍掛、重點產業項目遴選等方式,為產教融合型企業或相關運營實體提供用地支持。完善深圳國有企業考核管理辦法,鼓勵國有企業舉辦或參與舉辦職業教育。產業、科技、文化、衛生健康等相關部門把與職業學校合作成效作為資助企業各類重大計劃的重要績效考核指標,引導更多優質資源投入職業教育。深圳市規模以上企業按職工總數的2%安排實習崗位接納職業學校學生實習。
(十)建設產教融合重大平臺。設立科技專項,支持職業學校面向高端產業重點建設10個應用技術創新中心,面向行業需求重點建設10個公共技術服務平臺,面向社會發展重點建設10個高端智庫;支持校企協同攻關,聚焦產業鏈關鍵缺失環節,瞄準“卡脖子”應用技術,形成一批具有重大引領作用的研發成果,打造若干世界級應用技術研發中心。實施專項行動計劃,推動職業學校對接服務“獨角獸”企業、“隱形冠軍”企業。完善政府投資、企業投資、債券融資、開發性金融等組合投融資支持,支持金融機構、社會資本設立粵港澳產教融合基金。推動職業學校建立科技成果轉化與知識產權運營機構,探索建設技術技能經驗積累與共享系統。
(十一)實施產教融合重大項目。以政府投入為主,有效利用企業資源,建設1—3個全球領先的生產性實訓中心,力爭建成具有輻射引領作用的高水平專業化產教融合實訓基地、國際中試服務基地和產品工程轉化基地。實施絕技絕藝團隊建設計劃,匯聚一批世界頂尖的能工巧匠和技術專家,加速科技成果熟化和產業化。支持深圳市羅湖、南山、龍崗區等創建產教融合示范區,開展“引企入教”改革,建立市場需求導向的育人體系、產業牽引的專業體系和教育支撐的科研體系。鼓勵制造業企業為新增先進產能和新上技術改造項目配套安排實訓設施,建設50個左右現代學徒中心,作為深圳工匠培養基地。培育50家以上產教融合型企業,建成3—5個在全國具有示范引領作用的職業教育集團。
六、推進粵港澳職教聯動發展,打造世界灣區職教高地
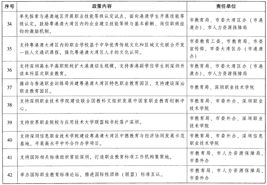
(十二)完善互通共享機制。推動建立深港澳職業教育定期會商制度。發揮粵港澳大灣區職業教育產教聯盟等平臺作用,促進內地與港澳在招生就業、培養培訓、師生交流、技能競賽等方面密切交流合作。推動粵港澳高等專科學歷互認試點工作。繼續推進粵港澳資歷框架對接,依托“學分銀行”,開展粵港澳大灣區學歷教育與非學歷教育學習成果認定、積累和轉換,推動學分、學歷、學位和技能等級互認互通。支持深圳率先探索與港澳地區開展職業技能等級認定試點,面向港澳學生開展技能等級認定。鼓勵粵港澳大灣區內的企業建立技能等級與基本薪酬、崗位職級掛鉤的激勵機制。支持粵港澳大灣區內的職業學校基于中華優秀傳統文化和區域文化聯合開發一批人文通識課程,強化文化認同。
(十三)推動區域要素流動。依托深港科技創新合作區深圳園區,支持深港職業學校承擔國家、省、市制造業創新中心、技術創新中心、產業創新中心等項目,推動人員、物資、科研經費等便利流動。鼓勵深圳為港澳籍人員提供助學服務,支持其考取教師資格證等內地職業資格證書,并在內地就業。鼓勵深圳聘請港澳能工巧匠、技能大師到職業學校任教。支持深圳高水平高職院校擴大港澳招生規模,支持香港副學位學生到深圳升讀本科層次職業教育。
(十四)共建特色職教園區。創新粵港澳職業教育合作辦學方式,推動與香港職業訓練局共建粵港澳大灣區特色職業教育園區,探索中職與高職貫通,或高職與本科層次職業教育貫通培養模式,共同制定課程標準、引進師資,聯合管理,頒發雙方文憑;共同開展培訓項目,面向全國職業學校和粵港澳大灣區內的中小微企業提供培訓服務;建立技術技能人才創新創意創業園,吸引港澳青年來深圳就業創業。發揮深圳職業教育輻射帶動作用,高起點、高標準建設深汕職業教育園區,契合當地需求和實際發展特色專業、探索新型辦學模式。
七、主動參與全球職教治理,提升國際影響力
(十五)搭建職業教育國際高端平臺。支持深圳建設聯合國教科文組織發展中國家職業教育創新中心,提升深圳職業教育品牌的影響力和號召力。支持在深圳設立世界職業院校與應用技術大學聯盟秘書處,建成中國職業教育對外交流與展示的重要窗口。引進和支持高水平國際職業教育學術會議、學術組織、專業論壇在深圳舉辦或永久落地,符合條件的給予300萬元資助。舉辦“一帶一路”職業教育國際研討會,力爭辦成“一帶一路”暨世界職業教育論壇。建設粵港澳大灣區中德教育與經濟協同發展示范基地,支持開展高水平中外合作辦學項目。
(十六)推動職業教育標準國際化。支持深圳依托新時代中國職業教育研究院,攜手世界一流企業,借鑒國際先進標準,編制職業學校“雙師型”教師、人才培養評價、信息化建設、專業建設等標準,重點開發具有中國特色和國際競爭優勢的專業課程、教學管理模式和評價工具,構建銜接有序、國際領先的職業教育標準體系。支持國際相關標準組織常駐深圳,打造職業教育標準工作機構集聚地。舉辦國際職業教育標準論壇,推進國際性團體(聯盟)標準互認。支持深圳職業技術學院牽頭制定、推廣職業教育專業國際認證“深圳協議”,推動我國職業教育標準“走出去”。
(十七)加快職業教育資源海外布局。支持深圳高水平高職院校在南非、埃及等國家開展境外辦學,助力“一帶一路”建設。支持組建深圳國際職業教育集團,推動職業學校在中資企業海外市場的主要國家和地區布局設立10個左右職業教育培訓中心,促進當地就業和產業發展。實施海外職業教育代表計劃,從職業學校遴選訪問學者派到海外學習鍛煉,與深圳市駐海外經貿代表處、經貿聯絡處工作有機結合,推動海外職業教育培訓中心建設。鼓勵職業學校教師在國際組織中兼任職務。
八、創新保障體制機制,助力職教改革發展
(十八)建立部省共建協調推動機制。建立由教育部部長和廣東省省長任組長,教育部分管副部長、廣東省分管副省長、深圳市市長任副組長,教育部相關司局和廣東省政府及深圳市委、市政府有關負責同志為成員的領導小組,負責統籌協調推進深圳職業教育改革發展。組建由教育部職成司司長、廣東省政府相關副秘書長、廣東省教育廳廳長、深圳市分管副市長牽頭的工作專班,負責具體推進工作。教育部、廣東省提出支持政策清單,深圳市制定工作任務清單。出臺《深圳經濟特區職業教育條例》,以立法形式推動深圳職業教育創新發展。健全督政、督學、評估監測“三位一體”職業教育督導體系,把職業教育作為對市區兩級政府履行教育職責評價督導的重要內容。
(十九)完善職業教育經費保障機制。建立與職業教育辦學規模、培養成本、辦學質量等相適應的財政投入制度,優化教育支出結構,計劃到2022年累計投入100億元支持職業教育發展。深化職業學校績效工資制度改革,績效工資分配向關鍵崗位、優秀拔尖人才、領軍人才和優秀創新團隊傾斜。鼓勵教師、教育科研人員通過技術研發、教材研制、咨詢服務等方式獲取獎勵性績效收入。教師、教育科研人員依法取得的科技成果轉化獎勵收入不納入績效工資、不納入單位工資總額基數。公辦職業學校承擔面向社會職業技能培訓的收入在合理扣除直接成本后,按60%的比例提取補充單位績效工資,在核定的績效工資總量之外單列管理。允許職業學校將一定比例的培訓收入納入學校公用經費,學校培訓工作量可按技能等級和學時比例折算成全日制學生培養工作量。
(二十)優化技術技能人才成長環境。設立“深圳工匠節”,加大對技術技能人才獎勵力度,培育和傳承工匠精神。設立職業教育深圳獎,面向全球獎勵作出杰出貢獻的個人或團隊。清理調整對技術技能人才的歧視政策,建立符合技術技能人才特點的職稱評審與職級晉升制度,同層次的高等職業學校畢業生在深圳市落戶、就業、參加機關事業單位招聘、職稱評審、職級晉升等方面與普通高校畢業生享受同等待遇。將符合條件的技術技能人才納入公租房、人才住房和安居型商品房保障范圍。實施“大國工匠”精英引領計劃,鼓勵高校招收技能大賽優秀選手和絕技絕藝技術技能人才。強化職業學校社會服務功能,建設一批民生服務學院、社區學院、行業培訓學院,進一步營造勞動光榮、技能寶貴、創造偉大的良好社會風尚。
附件:1.教育部支持政策清單
2.廣東省支持政策清單
3.深圳市工作任務清單
教育部 廣東省人民政府
2020年12月1日
附件1
教育部支持政策清單

附件2
廣東省支持政策清單


附件3
深圳市工作任務清單






