
國務院關于同意在廣東省暫時調整實施
有關行政法規規定的批復
國函〔2022〕129號
廣東省人民政府,海關總署、司法部、港澳辦:
你們關于對入出內地符合條件的香港、澳門機動車實行免擔保政策并在廣東省暫時調整實施有關行政法規規定的請示收悉。現批復如下:
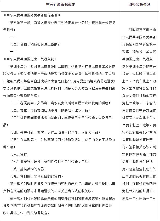
一、為支持粵港澳大灣區建設,同意自即日起在廣東省暫時調整實施《中華人民共和國海關事務擔保條例》、《中華人民共和國進出口關稅條例》的有關規定(目錄附后),對符合條件的按照香港機動車經港珠澳大橋珠海公路口岸入出內地(以下稱“港車北上”)政策入出內地的香港機動車和按照澳門機動車經港珠澳大橋珠海公路口岸入出內地(以下稱“澳車北上”)政策入出內地的澳門機動車實行免擔保政策。
二、廣東省人民政府、海關總署等有關部門要根據上述調整,按職責分工推進落實“港車北上”、“澳車北上”政策,及時對本省、本部門制定的規章和規范性文件作相應調整,建立相適應的管理制度,在確保有效防控免擔保風險的前提下,成熟一個,實施一個。
三、國務院將根據有關政策在廣東省的實施情況,適時對本批復的內容進行調整。
附件:國務院決定在廣東省暫時調整實施的有關行政法規規定目錄
國務院
2022年11月17日
(此件公開發布)
附件
國務院決定在廣東省暫時調整實施的
有關行政法規規定目錄
